簡體(ti)中(zhong)文(wén)

ARTICLES

專(zhuan)業文(wén)章

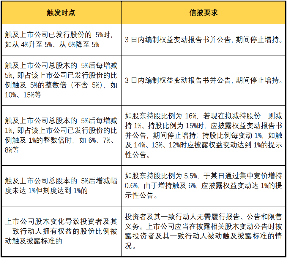
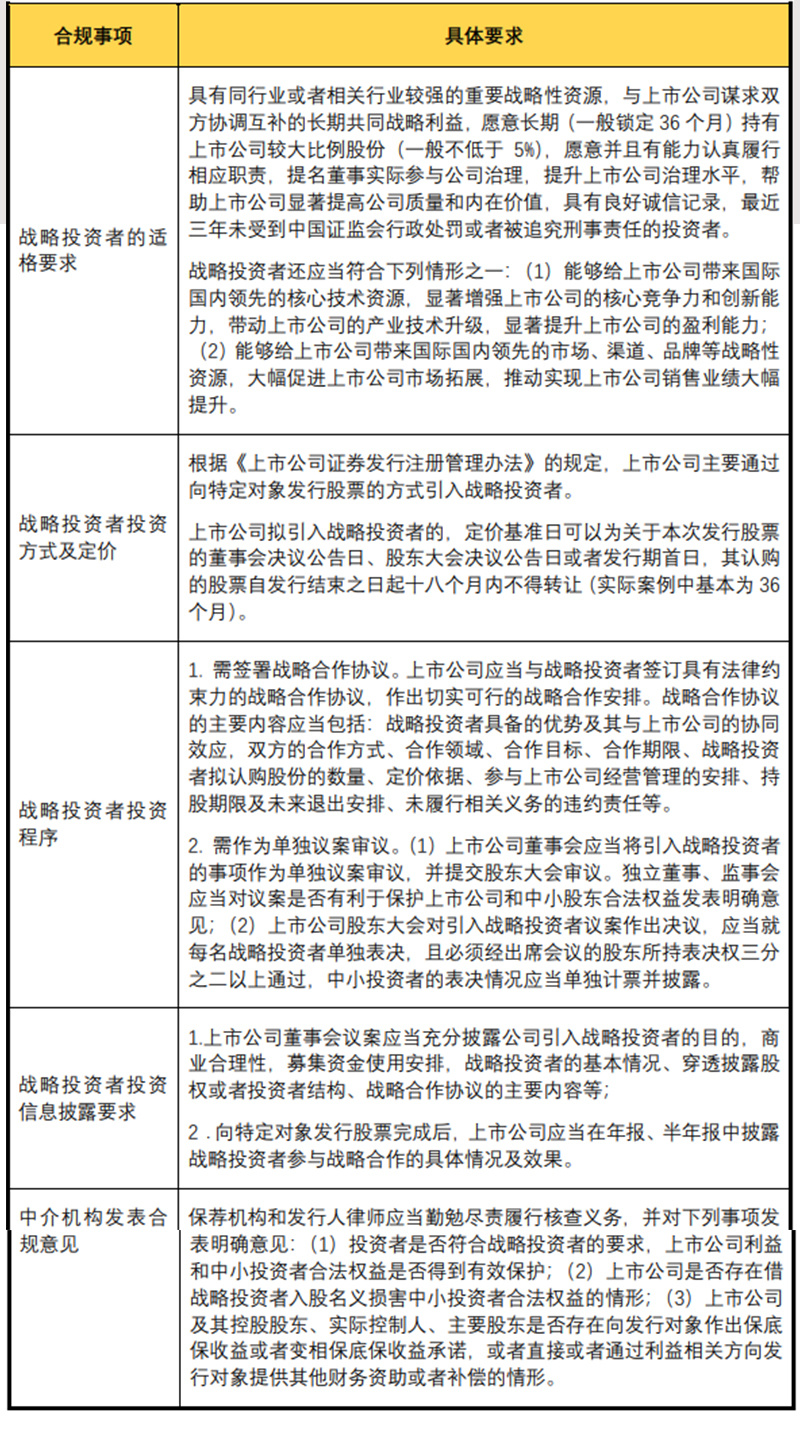
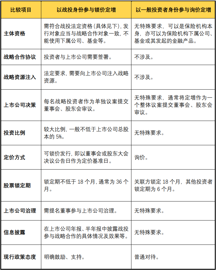
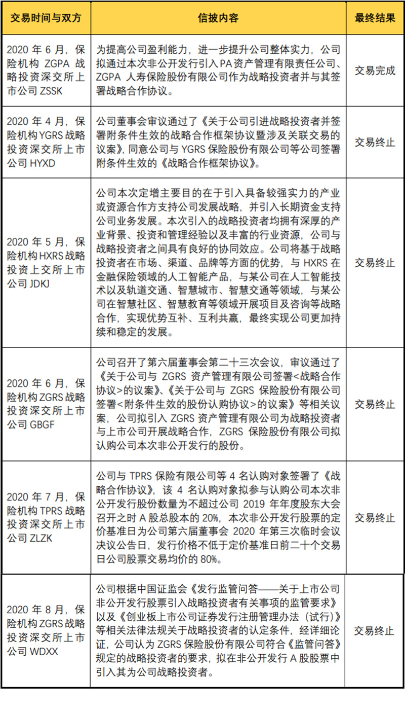
保險資(zi)金投(tou)資(zi)A股股票監筦(guan)規則及(ji)郃(he)規關注要點——以(yi)保險監筦(guan)、證券監筦(guan)疊加(jia)規範爲(wei)中(zhong)心